June, 03, 2020
Shrimp Rover Robot

Note: Shrimp Rover Robot project was done during the years 2011 – 2013 when Madi was a master’s student.
Shrimp rover robot first introduced in 2001 for military applications:

We have built a similar robot but instead of military applications, it can have rescue application by embedding Vital Sign Monitoring Sensors like CO2 sensor. The robot can also pass the obstacles by lifting the front leg.
Mechanical Design
Figure below shows the mechanical design of the robot:

In case you are interested in re-building the robot, you can find the mechanical design in SolidWorks below:
- Mechanical Design in SolidWorks: Click HERE!
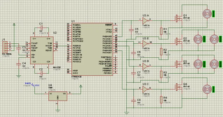
Shrimp Robot Electronics
The figure below shows the designed electrical circuit of the robot in Proteus:



Microcontroller Programming of the Shrimp Robot:

Built Shrimp Rover Robot


